收藏本站
English
简体中文
输入您要搜索的产品
首页
公司简介
服务范围
进口食品境外生产企业注册登记
进口原棉境外供货商注册登记
资讯中心
最新资讯
法律法规
下载中心
联系我们
资讯中心
最新资讯
法律法规
下载中心
当前位置:
首页
>
资讯中心
>
下载中心
>
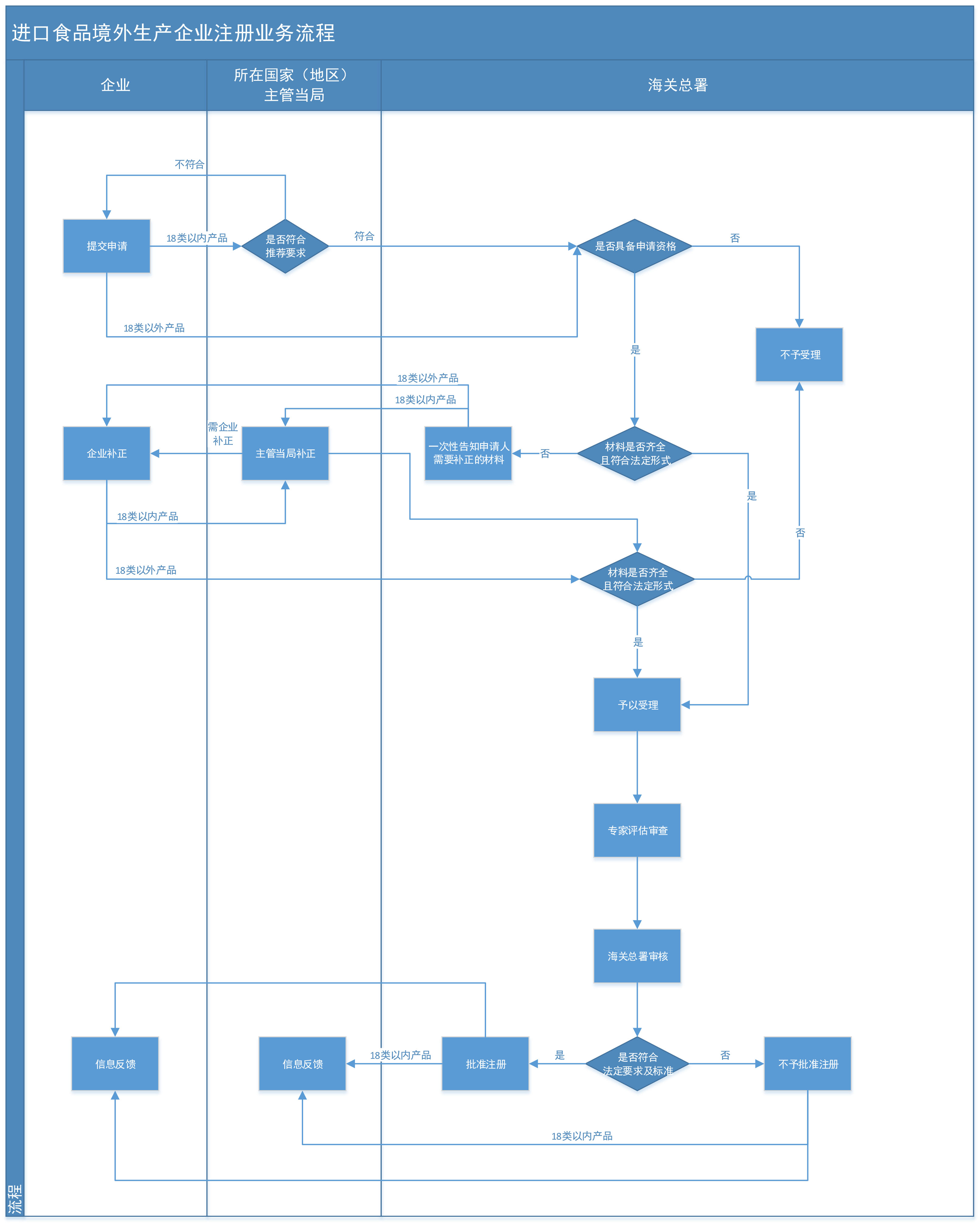
进口食品境外生产企业注册流程
进口食品境外生产企业注册流程
进口食品境外生产企业注册流程
在线客服
QQ交谈
电话号码
13811561814
我要留言